Page 738 - รายงานฉบับสมบูรณ์ การประเมินศักยภาพและพัฒนาระบบงานและกระบวนการตรวจสอบการละเมิดสิทธิมนุษยชน ตามมาตรา 257 (1) ของรัฐธรรมนูญแห่งราชอาณาจักรไทย พุทธศักราช 2550
P. 738

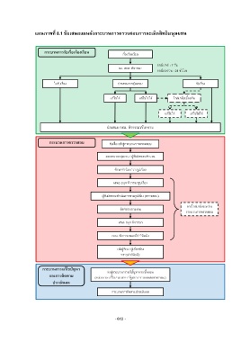
แผนภาพที่ 8.1 ข้อเสนอแผนผังกระบวนการตรวจสอบการละเมิดสิทธิมนุษยชน




















































































                                                          - 613 -
   733   734   735   736   737   738   739   740   741   742   743