Page 217 - รายงานผลการประเมินสถานการณ์ด้านสิทธิมนุษยชนของประเทศไทย ปี 2560
P. 217
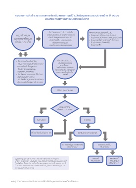
กระบวนการจัดทํารายงานผลการประเมินสถานการณ์ด้านสิทธิมนุษยชนของประเทศไทย ปี ๒๕๖๑
ของคณะกรรมการสิทธิมนุษยชนแห่งชาติ
จัดทําแผนการดําเนินการจัดทํา ศึกษา/รวบรวมข้อมูลเพิ่มเติม
คณะทํางานฯ รายงานผลการประเมินสถานการณ์ - ข้อมูลจากเวทีการประชุม/เสวนา
พิจารณากําหนด ด้านสิทธิมนุษยชนของประเทศ - ข้อมูลของนักวิชาการ/ภาคประชาสังคม
ประจําปีปฏิทิน เสนอต่อ กสม.
- ข้อมูลจากรัฐ/หน่วยงานที่เกี่ยวข่อง
หัวข้อ/ประเด็น เพื่อขอความเห็นชอบ - ข้อมูลจากงานศึกษาวิจัย
และดําเนินการเผยแพร่แผนฯ - ข้อมูลจากสื่อ
- ข้อมูลจากเรื่องร้องเรียน ได้ร่างแรกรายงาน
- ข้อมูลจากรายงานการตรวจสอบ เสนอขอความเห็น
คณะทํางานฯ
การละเมิดสิทธิมนุษยชน จัดทํา Focus Group/
- ข้อมูลรายงานเสนอแนะ สัมภาษณ์ผู้ทรงคุณวุฒิ/
กฎหมายและนโยบาย ตรวจสอบข้อเท็จจริง
- ประเด็นจากสถานการณ์สําคัญ/ ในพื้นที่
สนใจอย่างกว้างขวาง
- ประเด็นสําคัญต่อการส่งเสริมและ
คุ้มครองสิทธิมนุษยชนในประเทศ
ได้ร่าง (๒) รายงาน
เสนอขอความ
เห็นชอบ ต่อ กสม.
ไม่เห็นชอบ เห็นชอบ
ปรับแก้ไขเพิ่มเติมร่าง (๒) จัดพิมพ์เอกสารเผยแพร่
ส่ง ครม./รัฐสภา/เผยแพร่ เผยแพร่และนําไป
ต่อสาธารณะ ใช้ประโยชน์
รัฐธรรมนูญแห่งราชอาณาจักรไทย พุทธศักราช ๒๕๖๐ เผยแพร่ เผยแพร่เวที
มาตรา ๒๔๗ (๒) บัญญัติให้คณะกรรมการสิทธิมนุษยชนแห่งชาติ ทางเว็บไซต์ การประชุม/
มีหน้าที่และอํานาจในการจัดทํารายงานผลการประเมินสถานการณ์ เสวนาต่าง ๆ
ด้านสิทธิมนุษยชนของประเทศเสนอต่อรัฐสภา และคณะรัฐมนตรี
และเผยแพร่ต่อประชาชน
216 | รายงานผลการประเมินสถานการณ์ด้านสิทธิมนุษยชนของประเทศไทย ปี ๒๕๖๐

