Page 108 - สิทธิในกระบวนการยุติธรรมและสิทธิของบุคคลในเกียรติยศและชื่อเสียง กรณีการนำตัวผู้ต้องหาในคดีอาญาไปนำชี้ที่เกิดเหตุประกอบคำรับสารภาพและการแถลงข่าวต่อสื่อมวลชน
P. 108
B 08
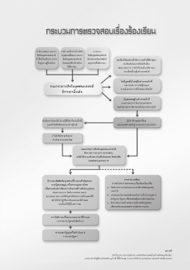
สำานักงานคณะกรรมการ องค์การเครือข่ายด้านสิทธิ กรรมการ
สิทธิมนุษยชนแห่งชาติ มนุษยชนที่คณะกรรมการ สิทธิมนุษยชนแห่งชาติ
รับเรื่องร้องเรียน/รวบรวม สิทธิมนุษยชนแห่งชาติ หยิบยกกรณีละเมิดสิทธิ ส่งเรื่องให้องค์กรที่มีอำานาจหน้าที่พิจารณา
ข้อมูลจากผู้ร้องเรียน กำาหนดส่งเรื่องร้องเรียน มนุษยชนขึ้นพิจารณา หากไม่ดำาเนินการหรือไม่รับเรื่อง
ให้พิจารณา คณะกรรมการฯ อาจรับเรื่องกลับมาพิจารณา
หากเรื่องนั้นอยู่ในอำานาจหน้าที่
ไม่มีมูลหรือไม่อยู่ในอำานาจหน้าที่
คณะกรรมการสิทธิมนุษยชนแห่งชาติ คณะกรรมการฯ แจ้งผู้ร้องและ
อาจแจ้งหน่วยงานที่รับผิดชอบให้แก้ไข
พิจารณาเบื้องต้น
มีมูลและอยู่ในอำานาจหน้าที่
คณะกรรมการฯ พิจารณามอบหมาย
คณะอนุกรรมการพิจารณาดำาเนินการตรวจสอบ
ดำาเนินการไกล่เกลี่ย ในกรณีที่เห็นว่าไกล่เกลี่ยได้ ผู้เกี่ยวข้องทุกฝ่ายชี้แจง
และทำาบันทึกข้อตกลงระหว่างคู่กรณี และเสนอพยานหลักฐานประกอบการตรวจสอบ
ถ้าไม่เป็นไปตามข้อตกลง
นำากลับมาตรวจสอบใหม่
คณะกรรมการสิทธิมนุษยชนแห่งชาติ
พิจารณารายงานการตรวจสอบ
หรือให้ความเห็นชอบบันทึกข้อตกลง ไกล่เกลี่ย
ของคณะอนุกรรมการ
มีการละเมิดสิทธิมนุษยชนที่รับรองหรือคุ้มครอง รวบรวมบทเรียน
ตามรัฐธรรมนูญ หรือตามกฎหมายไทย การดำาเนินงานตรวจสอบเรื่องร้องเรียนเพื่อ
หรือตามพันธกรณีระหว่างประเทศด้านสิทธิมนุษยชน ๑. จัดทำารายงานประเมินสถานการณ์ด้านสิทธิมนุษยชน
คณะกรรมการฯ จัดทำารายงานตรวจสอบ ประจำาปี
และเสนอมาตรการแก้ไขปัญหาให้หน่วยงานหรือบุคคลที่มี ๒. เสนอแนะนโยบายและข้อเสนอในการปรับปรุงกฎหมาย
หน้าที่นำาไปปฏิบัติภายในระยะเวลาที่กำาหนด ต่อรัฐบาล รัฐสภา เพื่อส่งเสริมคุ้มครองสิทธิมนุษยชน
รวมทั้งแจ้งให้ผู้ร้องทราบผล ๓. ศึกษาวิเคราะห์สร้างองค์ความรู้ด้านสิทธิมนุษยชน
เพื่อส่งเสริมและเผยแพร่ความรู้ต่อสาธารณชน
หากไม่มีการแก้ไขตามระยะเวลาที่กำาหนด
รายงานนายกรัฐมนตรีเพื่อสั่งการ
หากนายกรัฐมนตรีไม่ดำาเนินการ
รายงานต่อรัฐสภา
107
107
สิทธิในกระบวนการยุติธรรม และสิทธิของบุคคลในเกียรติยศและชื่อเสียง
สิทธิในกระบวนการยุติธรรม และสิทธิของบุคคลในเกียรติยศและชื่อเสียง
กรณีการนำาตัวผู้ต้องหาในคดีอาญาไปนำาชี้ที่เกิดเหตุ ประกอบคำารับสารภาพและการแถลงข่าวต่อสื่อมวลชน
กรณีการนำาตัวผู้ต้องหาในคดีอาญาไปนำาชี้ที่เกิดเหตุประกอบคำารับสารภาพ และการแถลงข่าวต่อสื่อมวลชน

