Page 30 - รายงานฉบับสมบูรณ์ การประเมินศักยภาพและพัฒนาระบบงานและกระบวนการตรวจสอบการละเมิดสิทธิมนุษยชน ตามมาตรา 257 (1) ของรัฐธรรมนูญแห่งราชอาณาจักรไทย พุทธศักราช 2550
P. 30

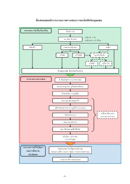
ข้อเสนอแผนผังกระบวนการตรวจสอบการละเมิดสิทธิมนุษยชน






















































































                                                           - ด -
   25   26   27   28   29   30   31   32   33   34   35