Page 268 - รายงานฉบับสมบูรณ์ การประเมินศักยภาพและพัฒนาระบบงานและกระบวนการตรวจสอบการละเมิดสิทธิมนุษยชน ตามมาตรา 257 (1) ของรัฐธรรมนูญแห่งราชอาณาจักรไทย พุทธศักราช 2550
P. 268
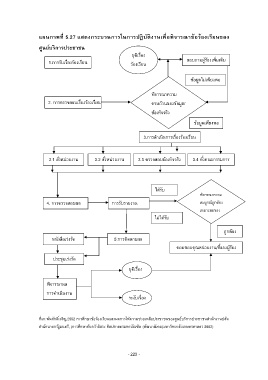
แผนภาพที่ 5.27 แสดงกระบวนการในการปฏิบัติงานเพื่อพิจารณาข้อร้องเรียนของ
ศูนย์บริการประชาชน
ยุติเรื่อง สอบถามผู้ร้องเพิ่มเติม
1.การรับเรื่องร้องเรียน ร้องเรียน
ข้อมูลไม่เพียงพอ
พิจารณาความ
2. การตรวจสอบเรื่องร้องเรียน ครบถ้วนของข้อมูล/
ข้อเท็จจริง
ข้อมูลเพียงพอ
3.การด าเนินการเรื่องร้องเรียน
3.1 สั่งหน่วยงาน 3.2 สั่งหน่วยงาน 3.3 ตรวจสอบข้อเท็จจริง 3.4 ตั้งคณะกรรมการ
ใน
ได้รับ
พิจารณาความ
4. การตรวจสอบผล การรับรายงาน สมบูรณ์ถูกต้อง
เหมาะสมของ
ไม่ได้รับ รายงาน
ถูกต้อง
หนังสือเร่งรัด 5.การติดตามผล
ตอบขอบคุณหน่วยงาน/ชี้แจงผู้ร้อง
ประชุมเร่งรัด
ยุติเรื่อง
พิจารณาผล
การด าเนินงาน
ระงับเรื่อง
ที่มา:พันศักดิ์เจริญ,2552 การศึกษาข้อร้องเรียนและผลการให้ความช่วยเหลือประชาชนของศูนย์บริการประชาชนส านักงานปลัด
ส านักนายกรัฐมนตรี, (การศึกษาค้นคว้าอิสระ ศิลปศาสตรมหาบัณฑิต (พัฒนาสังคม)มหาวิทยาลัยเกษตรศาสตร 2552)
- 223 -

