Page 238 - รายงานฉบับสมบูรณ์ การประเมินศักยภาพและพัฒนาระบบงานและกระบวนการตรวจสอบการละเมิดสิทธิมนุษยชน ตามมาตรา 257 (1) ของรัฐธรรมนูญแห่งราชอาณาจักรไทย พุทธศักราช 2550
P. 238
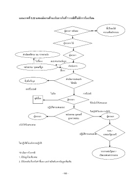
แผนภาพที่ 5.22 แสดงผังงานที่รองรับภารกิจที่ 1 กรณีที่ไม่มีการร้องเรียน
ที่ปรึกษาให้
ผู้ตรวจฯ หยิบยก ความเห็นประกอบ
เรื่อง
ผู้ตรวจฯ ให้
ความเห็น
ด าเนินคดีตาม กม./รายงานต่อ ผู้ตรวจฯ
รัฐสภา
ไม่ชี้แจง สอบสวน/ขอข้อมูล
ด าเนินการ
หน่วยงาน/ บุคคลที่ถูก
ร้องเรียน ชี้แจง สอบสวน
สืบค้นข้อมูล ด าเนินการเสนอค า
วินิจฉัย
เพิ่มเติม*
กรณีไม่ปกติ
ไม่ผิด กรณีปกติ
ยุติเรื่อง
ผู้ตรวจฯ
วินิจฉัย วินิจฉัย/ให้เสนอแนะ
ปฏิบัติตามเสนอแนะ
ไม่ปฏิบัติ/ไม่แจ้งการปฏิบัติ
ผู้ตรวจฯ หน่วยงาน/บุคคลที่ ผู้ตรวจฯ
ถูกตรวจสอบ
แจ้ง/ให้ข้อเสนอแนะ
รมต./
ปฏิบัติตามเสนอแนะ นายยกรัฐมนตรี
ไม่ปฏิบัติ/ไม่แจ้งการปฏิบัติ
*ด าเนินการในกรณี รายงานต่อรัฐสภา/
เปิดเผยต่อสาธารณชน
1. มีข้อมูลไม่เพียงพอ
2. มีข้อสงสัยเกี่ยวกับค าชี้แจง และจ าเป็นต้องหาข้อมูลเพิ่มเติม
- 193 -

