Page 215 - รายงานฉบับสมบูรณ์ การประเมินศักยภาพและพัฒนาระบบงานและกระบวนการตรวจสอบการละเมิดสิทธิมนุษยชน ตามมาตรา 257 (1) ของรัฐธรรมนูญแห่งราชอาณาจักรไทย พุทธศักราช 2550
P. 215
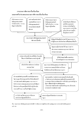
กระบวนการพิจารณาเรื่องร้องเรียน
แผนภาพที่ 5.16 แสดงกระบวนการพิจารณาเรื่องร้องเรียน
ส านักงานคณะกรรมการ องค์กรเครือข่ายด้านสิทธิ ส านักงานคณะกรรมการ
สิทธิมนุษยชนแห่งชาติ มนุษยชนที่คณะกรรมการ สิทธิมนุษยชนแห่งชาติ ส่งเรื่องให้องค์กรที่มีอ านาจ
รับเรื่องร้องเรียน/ รวบรวม สิทธิมนุษยชนแห่งชาติ รับเรื่องร้องเรียน/ รวบรวม หน้าที่พิจารณาหากไม่
ข้อมูลจากผู้ร้องเรียน ข้อมูลจากผู้ร้องเรียน
ก าหนดเรื่องร้องเรียนให้ ด าเนินการหรือไม่รับเรื่อง
พิจารณา คณะกรรมการฯ อาจรับเรื่อง
กลับมาพิจารณา หากเรื่อง
นั้นอยู่ในอ านาจหน้าที่
คณะกรรมการสิทธิมนุษยชนแห่งชาติ ไม่มีมูลหรือไม่อยู่ในอ านาจหน้าที่ คณะกรรมการฯ
พิจารณาเบื้องต้น
แจ้งผู้ร้องและอาจแจ้งหน่วยงานที่รับผิดชอบให้แก้ไข
มีมูลและอยู่ในอ านาจหน้าที่ คณะกรรมการฯ
พิจารณามอบหมายคณะอนุกรรมการพิจารณา
ด าเนินการตรวจสอบ
ด าเนินการไกล่เกลี่ย ในกรณีที่เห็นว่าไกล่เกลี่ย
ได้และท าบันทึกข้อตกลงระหว่างคู่กรณี ผู้เกี่ยวข้องทุกฝ่ายชี้แจงและเสนอ
พยานหลักฐานประกอบการตรวจสอบ
ถ้าไม่เป็นไปตามข้อตกลง น ากลับมา คณะกรรมการสิทธิมนุษยชนแห่งชาติพิจารณา
ตรวจสอบใหม่ รายงานการตรวจสอบหรือให้ความเห็นชอบ
บันทึกข้อตกลงไกล่เกลี่ยของคณะกรรมการ
มีการละเมิดสิทธิมนุษยชนที่รับรองหรือคุ้มครองตาม รวบรวมบทเรียน การด าเนินงานตรวจสอบเรื่องร้องเรียนเพื่อ
รัฐธรรมนูญ หรือตามกฎหมายไทยหรือตามพันธกรณี 1. จัดท ารายงานประเมินสถานการณ์ด้านสิทธิมนุษยชนประจ าปี
2. เสนอแนะนโยบายและข้อเสนอในการปรับปรุงกฎหมายต่อรัฐบาล
ระหว่างประเทศด้านสิทธิมนุษยชน คณะกรรมการฯ
รัฐสภา เพื่อส่งเสริมคุ้มครองสิทธิมนุษยชน
จัดท ารายงานตรวจสอบและเสนอมาตรการแก้ไขปัญหา
3. ศึกษาวิเคราะห์สร้างองค์ความรู้ด้านสิทธิมนุษยชน เพื่อส่งเสริม
ให้หน่วยงานหรือบุคคลที่มีหน้าที่น าไปปฏิบัติภายใน และเผยแพร่ความรู้ต่อสาธารณชน
ระยะเวลาที่ก าหนด รวมทั้งแจ้งให้ผู้ร้องทราบผล
หากไม่มีการแก้ไขตามระยะเวลาที่ก าหนด หากนายกรัฐมนตรีไม่ด าเนินการรายงานต่อ
รายงานนายกรัฐมนตรีเพื่อสั่งการ รัฐสภา
ที่มา: คณะกรรมการสิทธิมนุษยชนแห่งชาติ,2555 “การติดตามการปฏิบัติตามกติกาอนุสัญญาระหว่างประเทศด้านสิทธิมนุษยชน”,
หน้า 153
- 170 -

