Page 116 - รายงานฉบับสมบูรณ์ การประเมินศักยภาพและพัฒนาระบบงานและกระบวนการตรวจสอบการละเมิดสิทธิมนุษยชน ตามมาตรา 257 (1) ของรัฐธรรมนูญแห่งราชอาณาจักรไทย พุทธศักราช 2550
P. 116
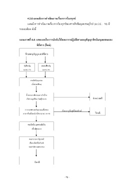
4.2.6 แผนผังการด าเนินงานเรื่องราวร้องทุกข์
แผนผังการด าเนินงานเรื่องราวร้องทุกข์ของศาลสิทธิมนุษยชนยุโรป (ม.ป.ป. : 10) มี
รายละเอียด ดังนี้
แผนภาพที่ 4.4: แสดงกลไกการบังคับใช้และการปฏิบัติตามอนุสัญญาสิทธิมนุษยชนและ
พิธีสาร (ใหม่)
ข้อบทอนุสัญญาและพิธีการ
รัฐฟ้องรัฐ เอกชนฟ้องรัฐ
(มาตรา 33) (มาตรา 34)
ศาลสิทธิมนุษยชน
(ขั้นรับค าฟ้อง)
ขั้นตอนการพิจารณาการรับเรื่อง
(ไต่สวนมูลฟ้อง) โดยผู้รายงาน จ าหน่ายคดี
รวบรวมพยานหลักฐานและขั้นตอน ถ้าบรรลุข้อยุติโดยฉันท์
การหาข้อยุติโดยฉันท์มิตร (มาตรา 38-39) มิตร ปิดคดี
ศาลสิทธิมนุษยชนตัดสิน
(ขั้นพิพากษา)
คณะกรรมการรัฐมนตรี
เป็นองค์กรที่บังคับคดี
ตามค าพิพากษาของศาล
ปิดคดี
- 72 -

