Basic HTML Version
Table of Contents
View Full Version
Page 75 - คู่มือการใช้สิทธิในสัญชาติไทย กรณีคนไทยพลัดถิ่น
P. 75
70
71
72
73
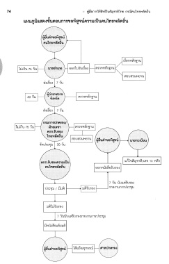
74
75
76
77
78
79
80