Page 127 - แนวทางการตรวจชันสูตรศพตามกระบวนการทางด้านนิติวิทยาศาสตร์ตามหลักศาสนาอิสลาม
P. 127
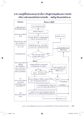
4.10 á¼¹ÀÙÁÔ¢Ñé¹Í¹áÅÐá¹Ç·Ò§ã¹¡ÒêѹÊÙÃȾÁØÊÅÔÁáÅСÒÃÊ‹§È¾
ËÃ×ͺҧʋǹ¢Í§È¾ä»ÃǨ¡‹Í¹½˜§ : ȾÁÕÞÒÔáÅÐȾ¹ÔùÒÁ
¼ÙŒÃѺ¼Ô´ªÍº ¢Ñé¹Í¹¡Òû¯ÔºÑÔ
¾º¡ÒÃÒ¼Դ¸ÃÃÁªÒÔ
ÞÒÔ¼ÙŒÒÂËÃ×ͺؤ¤Å
·Õ辺Ⱦ㹷Õè«Öè§äÁ‹ÁÕÞÒÔ
ᨌ§¾¹Ñ¡§Ò¹ÊͺÊǹ
¾¹Ñ¡§Ò¹ÊͺÊǹ·ŒÍ§·Õè
¾ºÈ¾ ᾷ·íÒÃÒ§ҹ
ᨌ§á¾·Â ¼ÙŒÁÕ˹ŒÒ·Õè ËÇÁªÑ¹ÊÙþÅԡȾ
³ ·Õ辺Ⱦ áÅÐᨌ§ÞÒÔà·‹Ò·Õè·íÒä´Œ
¾¹Ñ¡§Ò¹ÊͺÊǹ á¾·Â
(ÍÑ¡ÒÃáÅо¹Ñ¡§Ò¹
»¡¤Ãͧ¡Ã³ÕÇÃä 3 ªÑ¹ÊÙþÅԡȾÀÒ¹͡ áÅзíҺѹ·Ö¡
»ÇÍ. Á.150) ÃÒÂÅÐàÍÕ´áË‹§¡ÒêѹÊÙþÅԡȾ·Ñ¹·Õ
ÞÒÔ¹íÒȾ任ÃСͺ
¾Ô¸Õ·Ò§ÈÒʹÒ
¼ÙŒÃ‹ÇÁªÑ¹ÊÙþÅԡȾ ä´Œ¤Ãº
ãËŒ¤ÇÒÁàËç¹ ¼ÙŒÒÂ໚¹ã¤Ã
ÊÒàËØáÅоÄÔ¡ÃÃÁÒÂ
ä´ŒäÁ‹¤Ãº
¾¹Ñ¡§Ò¹ÊͺÊǹ·ŒÍ§·Õè
Ⱦ¹Ñé¹ÍÂÙ‹ ¢Í͹ØÞÒÊ‹§·Ñé§È¾/ºÒ§Ê‹Ç¹¢Í§È¾
ÍÔËÁ‹ÒÁËÃ×ͼٌ¹íÒ·Ò§ 仼‹ÒªÑ¹ÊÙ÷Õèþ./ʶҺѹ¹ÔÔàǪ
ÈÒÊ¹Ò ¤³Ð¡ÃÃÁ¡Òà ʋ§¤³ÐºØ¤¤ÅࢌÒä¡Å‹à¡ÅÕèÂ
á‹ËÒ¡ÞÒÔÂѧäÁ‹ÂÔ¹ÂÍÁ
ÍÔÊÅÒÁ»ÃШíҨѧËÇÑ´
á¾·Â áÅйѡ¨ÔÇÔ·ÂÒ ãˌ㪌ÍíÒ¹Ò¨ÈÒÅ
͹ØÞÒ äÁ‹Í¹ØÞÒ
ÈÒÅ ´íÒà¹Ô¹¡Òü‹ÒªÑ¹ÊÙÃÏÀÒÂãŒËÅÑ¡¡ÒÃÍÔÊÅÒÁ ͹ØÁÑÔ
»Ãиҹ¡ÃÃÁ¡ÒÃÍÔÊÅÒÁ áÅСÒáíҡѺ´ÙáŢͧÞÒÔ/ÍÔËÁ‹ÒÁÏ ¤íÒÊÑè§ÈÒÅ
»ÃШíҨѧËÇÑ´ ÁͺȾãËŒÞÒÔ
á¾·ÂËÃ×;¹Ñ¡§Ò¹á¡ ÁͺȾãËŒÞÒÔ
¸ÒآͧÃѰ·ÕèʶҺѹ ¡Òü‹ÒªÑ¹ÊÙý†Ò½„¹ËÅÑ¡¡ÒÃÍÔÊÅÒÁ»ÃÐ
¤³Ð¡ÃÃÁ¡ÒÃÍÔÊÅÒÁàË繤ÇÃãËŒÃЧѺÏ
ᾷ·íÒÃÒ§ҹ/¡á‹§ÊÀҾȾã¹ÊÀÒ¾àÃÕºÌÍÂ
ÞÒÔ
¾¹Ñ¡§Ò¹ÊͺÊǹ·ŒÍ§·Õè ãËŒà¡ÕÂÃÔ áÅÐÃǺÃÇÁªÔé¹Ê‹Ç¹·ÕèàËÅ×Í·Ñé§ËÁ´ãʋˋͼŒÒ¢ÒÇ
¾ºÈ¾
ᾷ·íÒÃÒ§ҹ
á¹Ç·Ò§¡ÒÃÃǨªÑ¹ÊÙÃȾÒÁ¡Ãкǹ¡Ò÷ҧ´ŒÒ¹¹ÔÔÇÔ·ÂÒÈÒÊÃÒÁËÅÑ¡ÈÒʹÒÍÔÊÅÒÁ 105
21/4/2555 20:51:21
1-144.indd 105 21/4/2555 20:51:21
1-144.indd 105

